繁體中文
簡体中文
English
日本語
Spanish
Toggle navigation
公司介紹
產品介紹
最新消息
檔案下載
相關問題
供應據點
客戶服務
線上訂購
股東專區
最新消息
HOME
最新消息
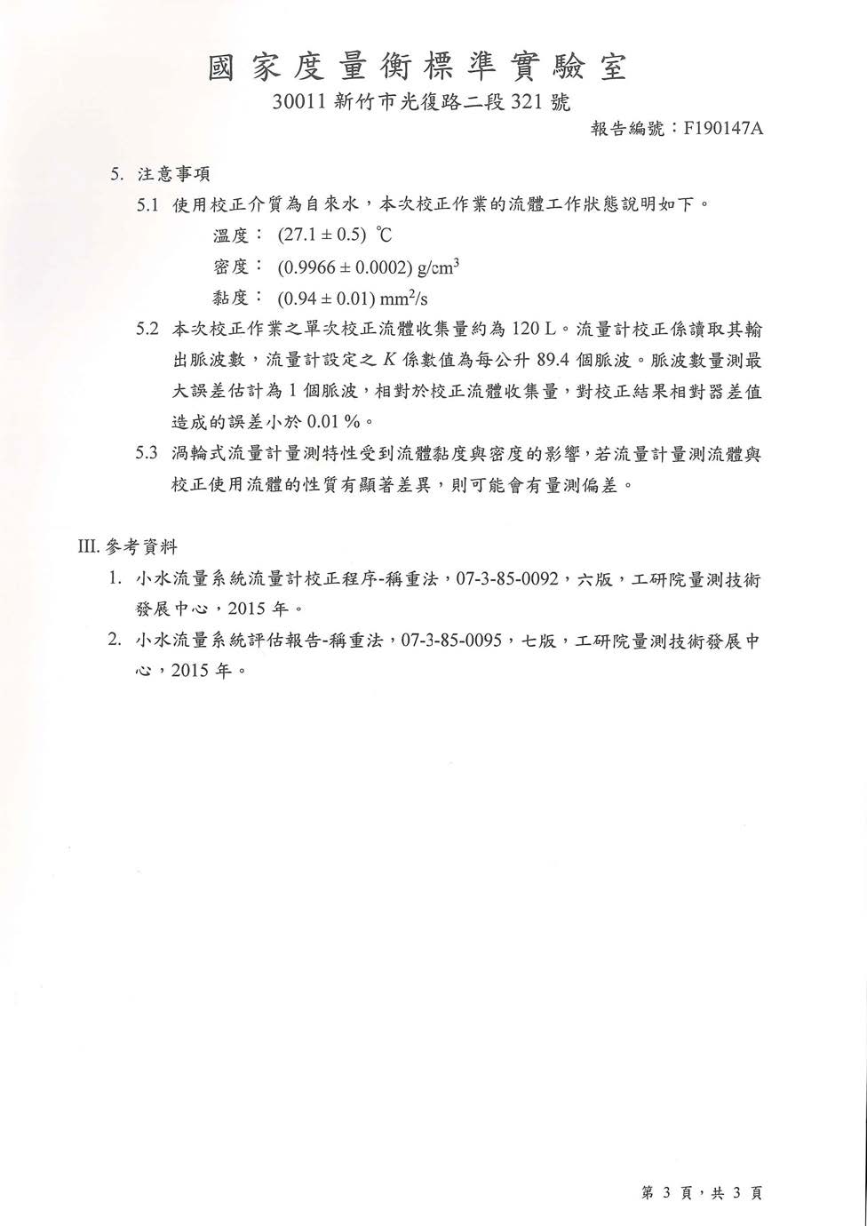
渦輪式流量計校正報告_F190147A_108.4.23
07
May
2019
渦輪式流量計校正報告_F190147A_108.4.23
Tweet
Previous